okpay官网
1
政务公开
/col/col3/index.html
公示公告
/col/col23/index.html?number=T06
国家卫生健康委员会
|
国家中医药管理局
|
okpay官网-okpay下载-okpay app
繁体
无障碍
长者模式
关爱版
okpay官网
okpay官网
政务公开
办事服务
政民互动
健康教育
专题专栏
天津市疾控局
当前位置:
okpay官网
>
专题专栏
>
疫情防控专栏
>
政策文件
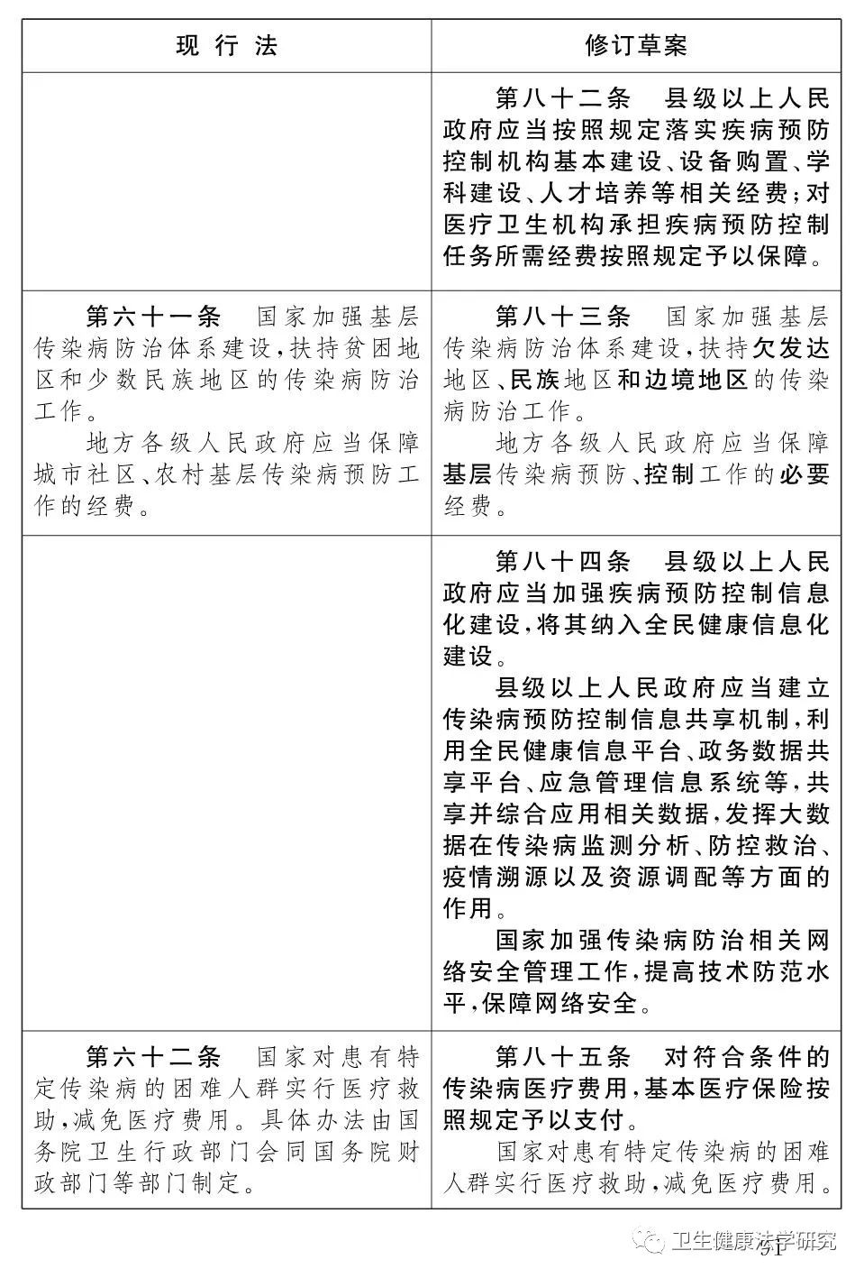
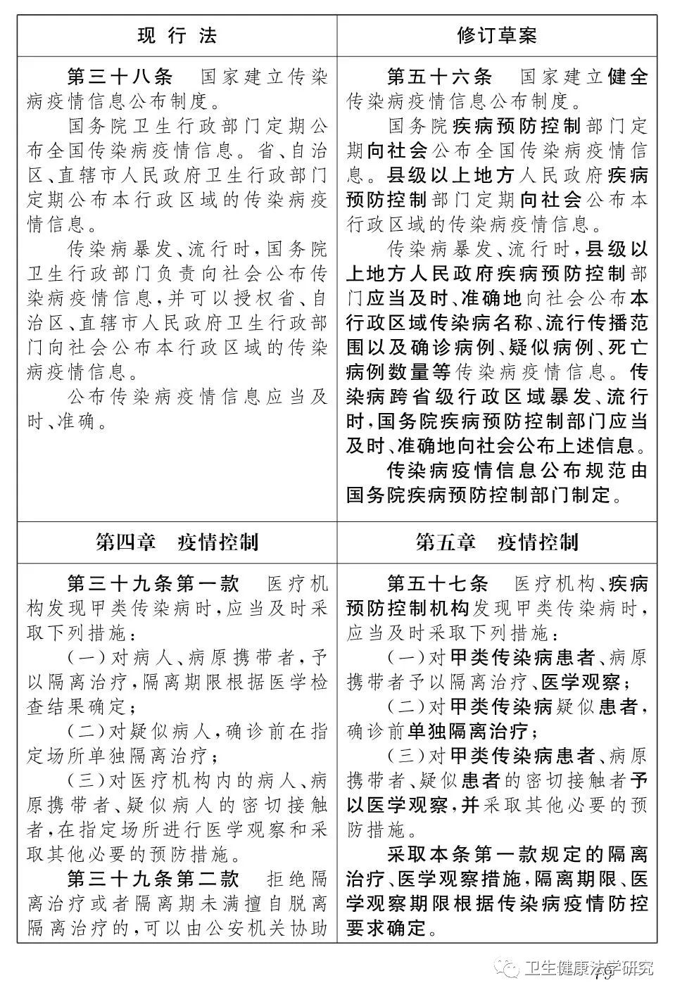
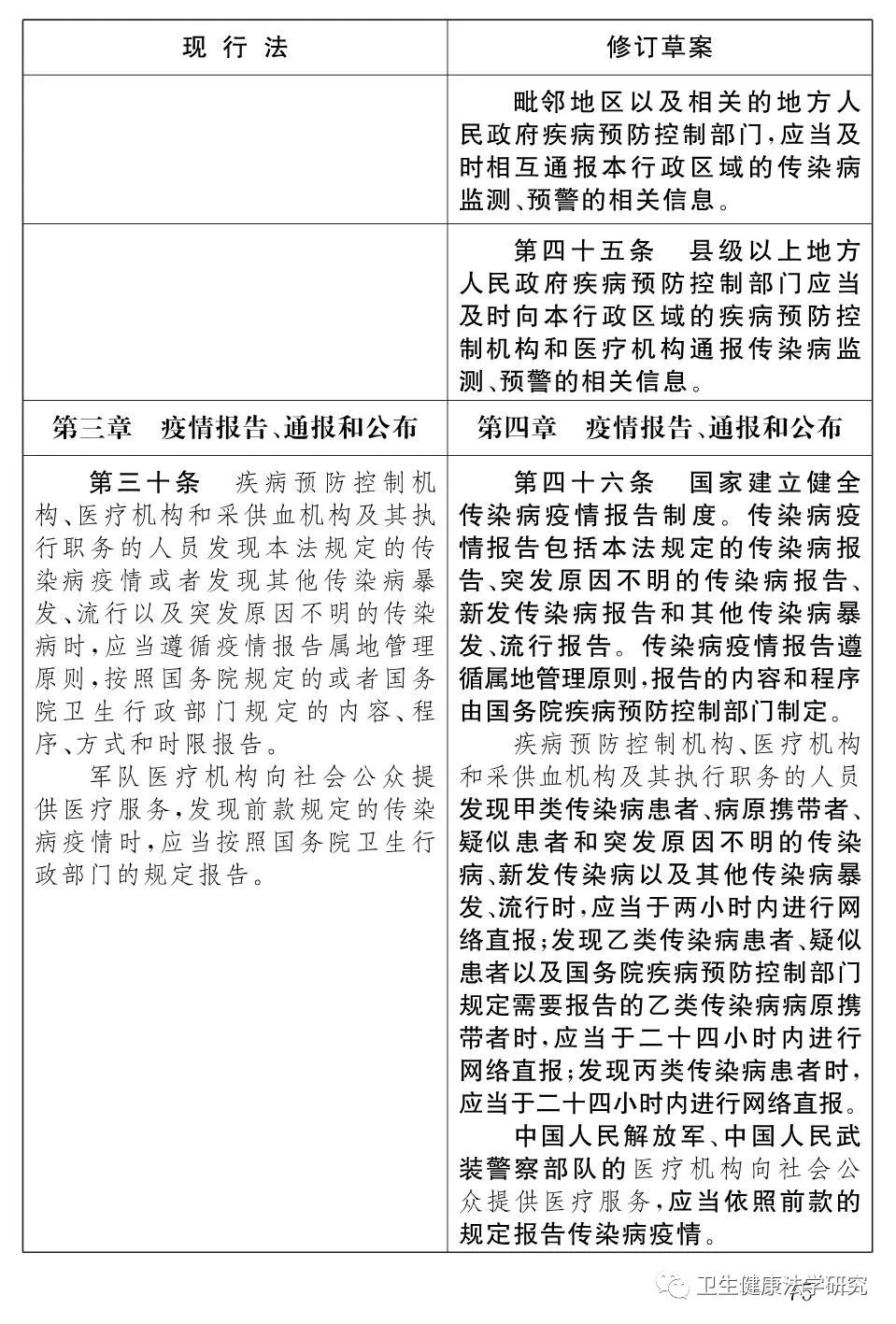
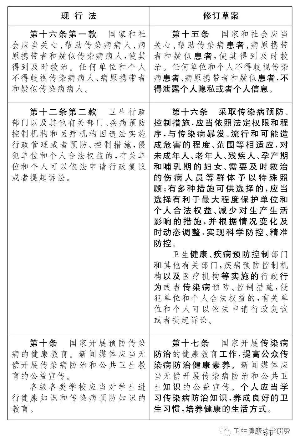
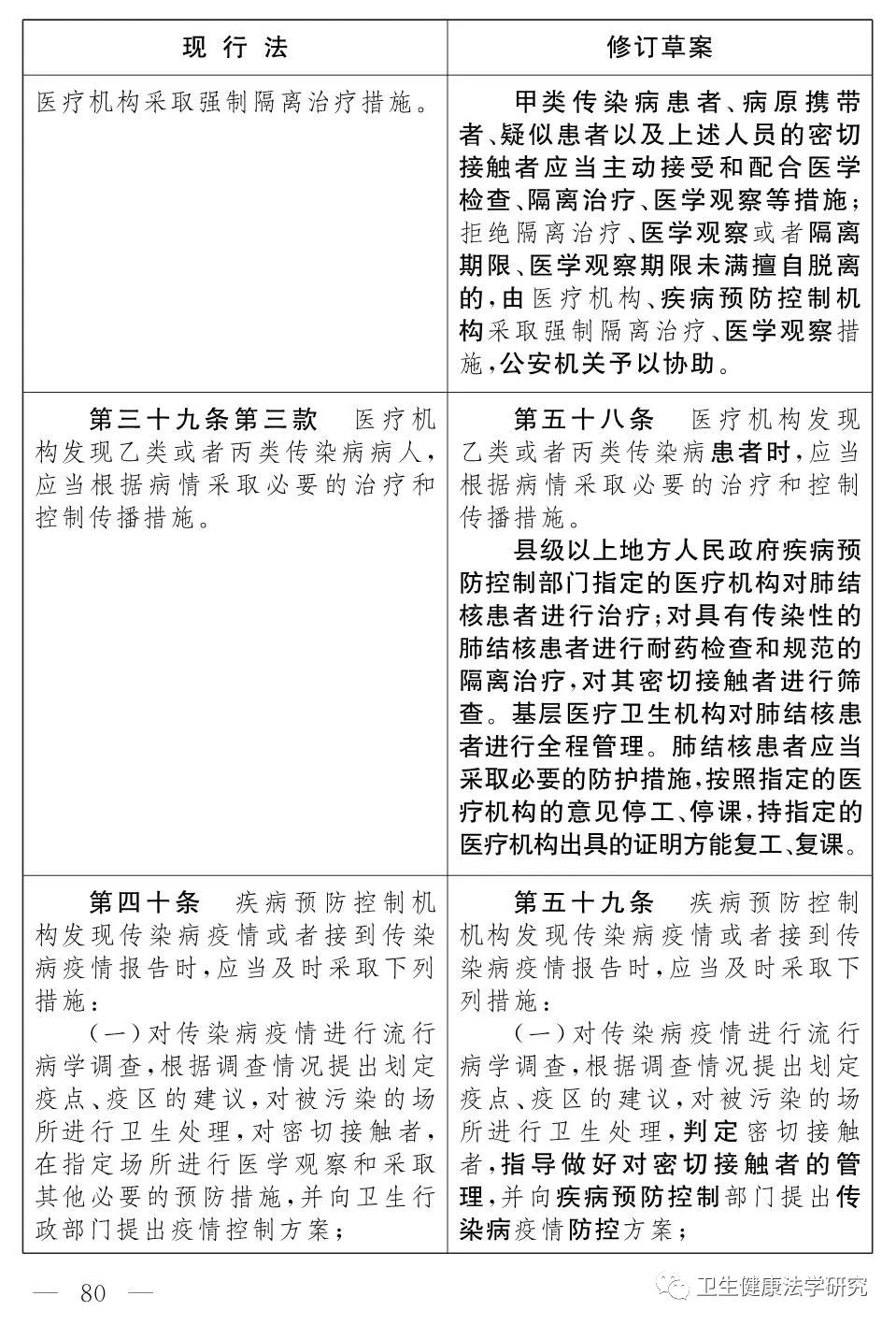
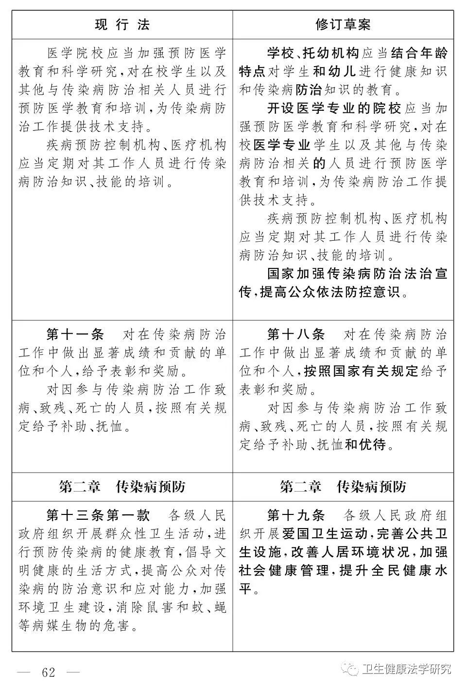
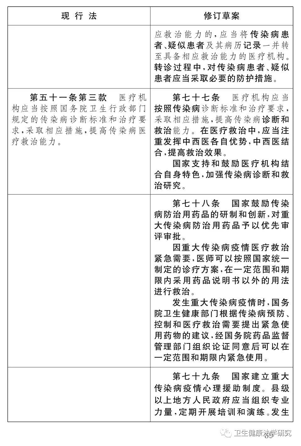
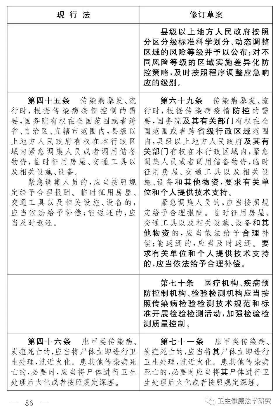
《中华人民共和国传染病防治法》修改前后对照表
发布日期: 2023-10-30
09:39
来源: 卫生健康法学研究
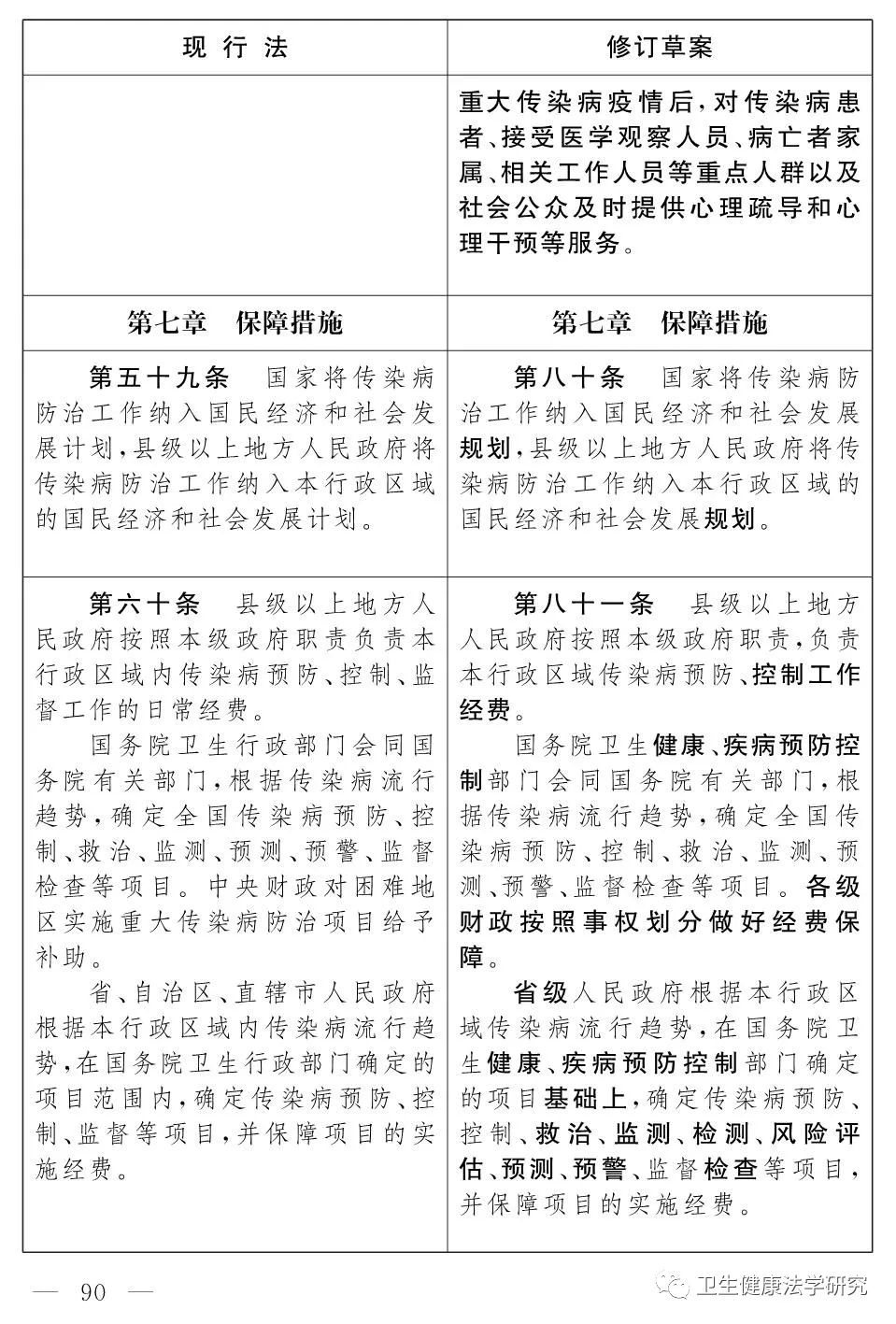
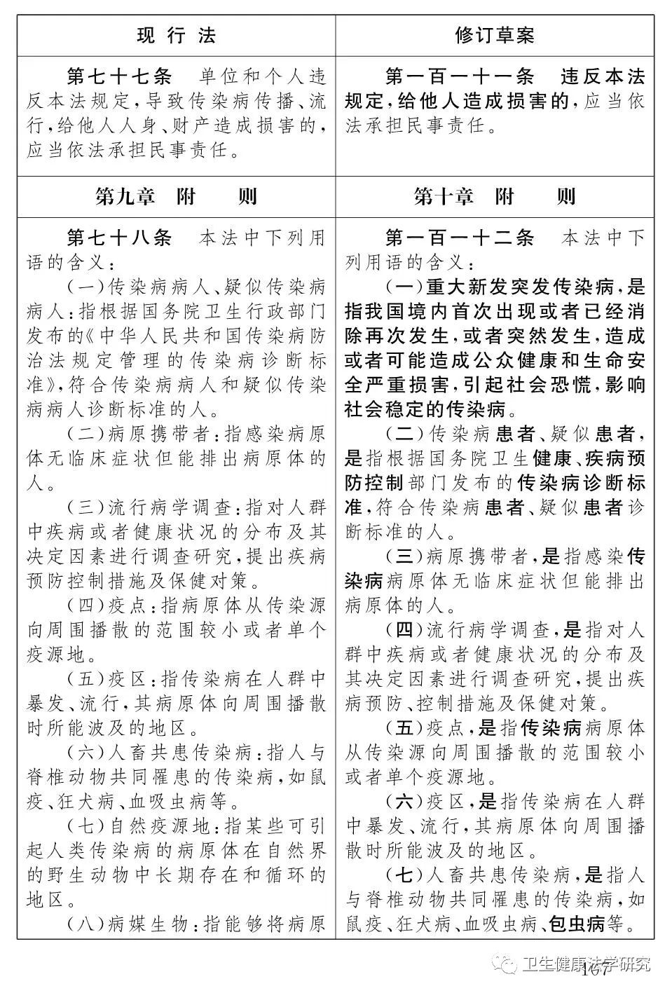
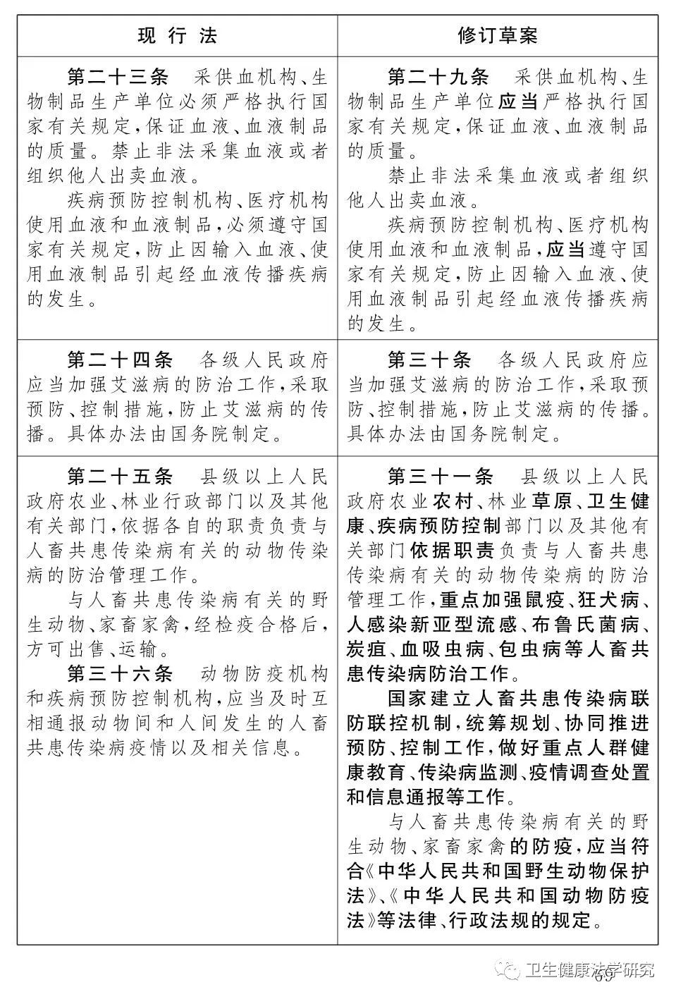
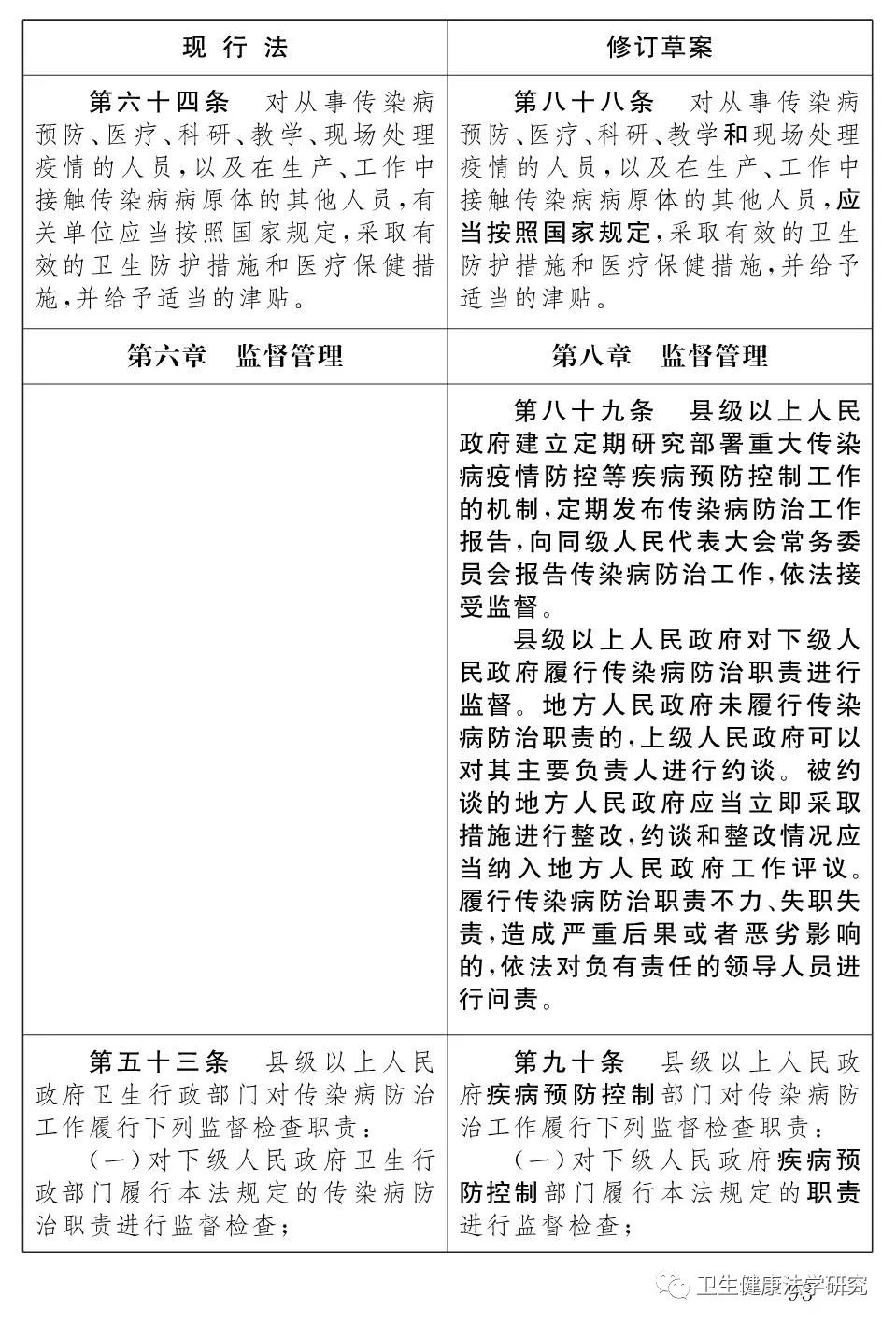
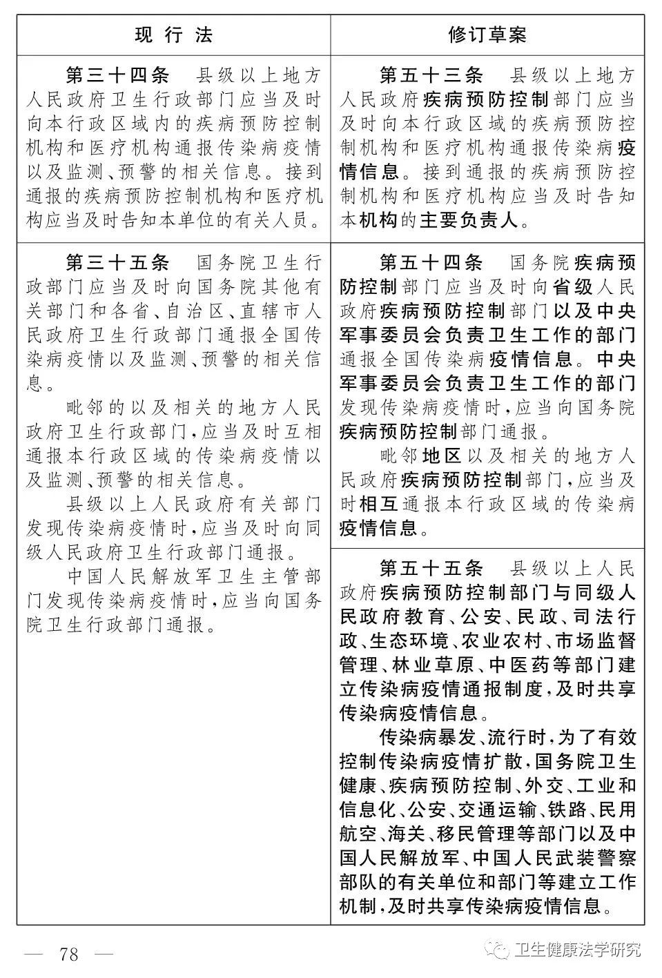
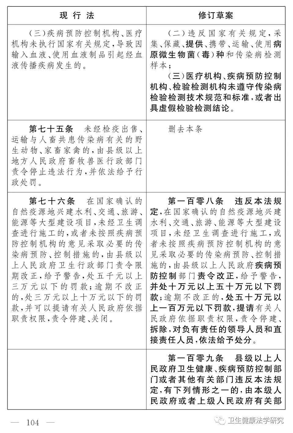
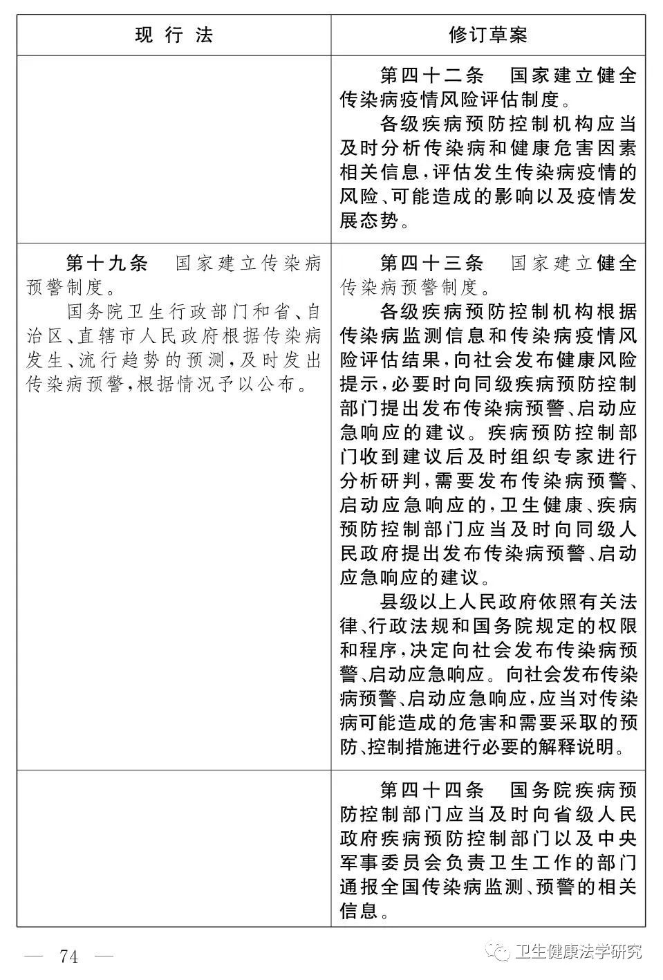
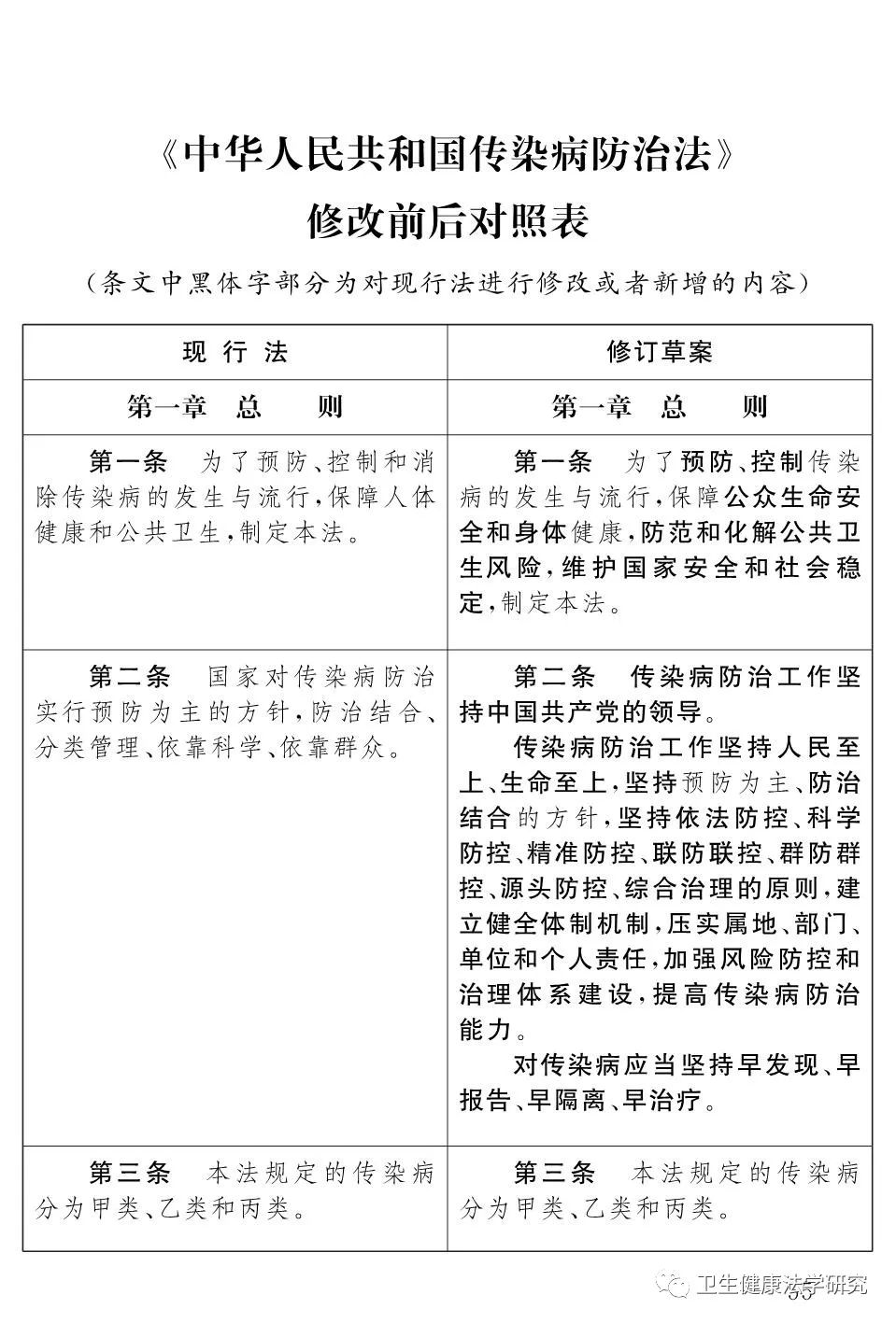
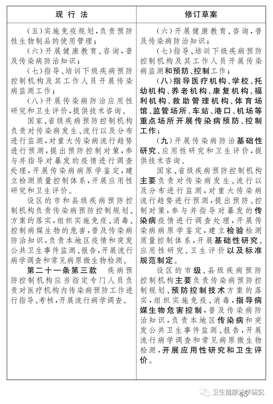
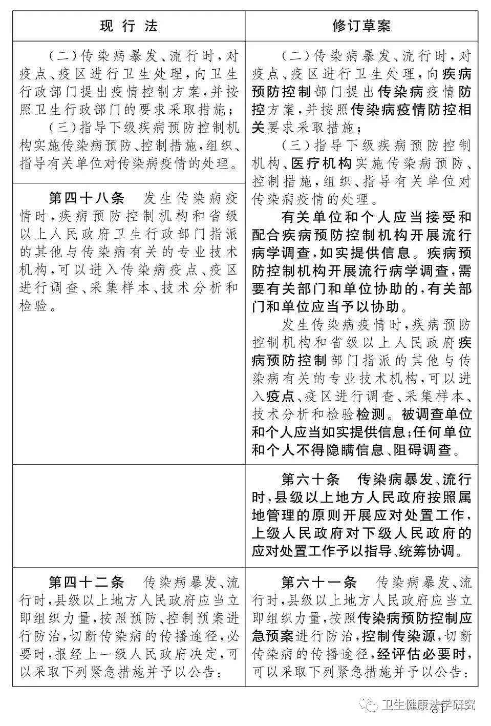
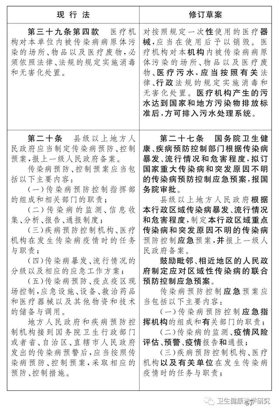
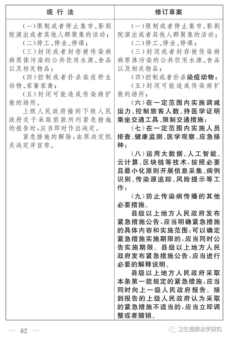
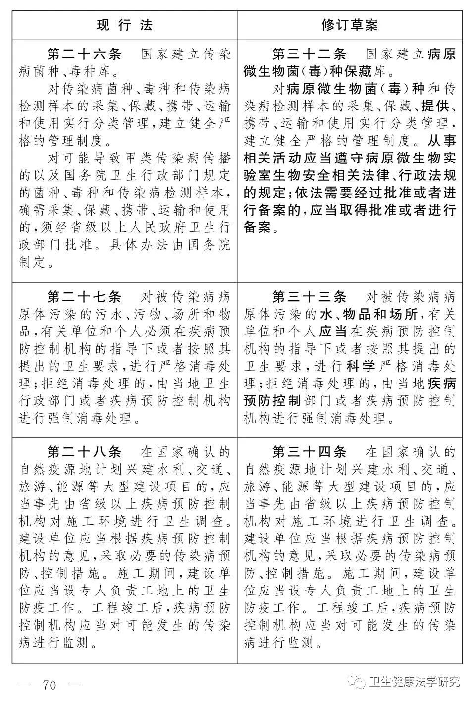
《中华人民共和国传染病防治法》
修改前后对照表
分享到:
分享到:
QQ空间
豆瓣网
上一篇: 国家疾控局关于成立第一届国家疾病预防控制标准委员会的通知
下一篇: 创新医防融合专家共识发布
省市卫生健康部门
河北省卫生健康委员会
北京okpay官网 员会
山西省卫生健康委员会
江苏省卫生健康委员会
内蒙古自治区卫生健康...
吉林省卫生健康委员会
黑龙江省卫生健康委员会
上海okpay官网 员会
浙江省卫生健康委员会
安徽省卫生健康委员会
福建省卫生健康委员会
江西省卫生健康委员会
山东省卫生健康委员会
河南省卫生健康委员会
湖北省卫生健康委员会
湖南省卫生健康委员会
广西壮族自治区卫生健...
海南省卫生健康委员会
重庆okpay官网 员会
四川省卫生健康委员会
云南省卫生健康委员会
陕西省卫生健康委员会
甘肃省卫生健康委员会
青海省卫生健康委员会
宁夏回族自治区卫生健...
广东卫生健康委员会
辽宁卫生健康委员会
贵州省卫生健康委员会
西藏自治区卫生健康委员会
新疆维吾尔自治区卫生...
市政府部门网站
市发展改革委
市教委
市科技局
市工业和信息化局
市民族宗教委
市公安局
市民政局
市司法局
市财政局
市人社局
市规划和自然资源局
市生态环境局
市住房城乡建设委
市城市管理委
市交通运输委
市水务局
市农业农村委
市商务局
市文化和旅游局
okpay官网
市退役军人局
市应急局
市审计局
市外办
市市场监管委
市国资委
市体育局
市统计局
市医保局
市金融局
市信访办
市国动办
市政务服务办
市粮食和物资局
市知识产权局
直属单位网站
天津医学高等专科学校
天津市第三中心医院
天津医院
天津市儿童医院
天津市中心妇产科医院
天津市海河医院
天津市妇女儿童保健中心
天津市眼科医院
天津市口腔医院
天津市南开医院
天津市环湖医院
天津市人民医院
天津市卫生人才网
天津市血液中心
第一中心医院
天津市安定医院
天津市第四中心医院
胸科医院
其他相关网站
天津市信息资源统一开...
健康报网
新华网
北方网
IE版本小于9,为了不影响您的浏览效果,请升级IE版本!
x